ENGLISH
/
中文
开云online(中国)
学院概况
学院简介
现任领导
组织机构
师资队伍
师资概况
学术任职
教师列表
按职称排列
科学研究
科研动态
科研方向
科研项目
科研奖励
发表论文
发明专利
本科生培养
教学通知
专业介绍
培养方案
精品课程
教学奖励
教研项目
教材建设
下载资料
研究生培养
新闻动态
通知公告
学科介绍
教学奖励
研究生获奖
党建工作
党建动态
通知公示
党建制度
学习园地
群团工作
下载资料
行政工作
学院新闻
通知公告
国际交流公示
学院文件
实验室安全
学生工作
通知公告
学工新闻
服务指南
学工风采
文档下载
人才引进
引进政策
引进流程
校友专栏
杰出校友
校友动态
服务指南
办公指南
下载中心
党建工作
党建动态
通知公示
党建制度
学习园地
群团工作
下载资料
当前位置: 开云online(中国) >> 党建工作 >> 通知公示 >> 正文
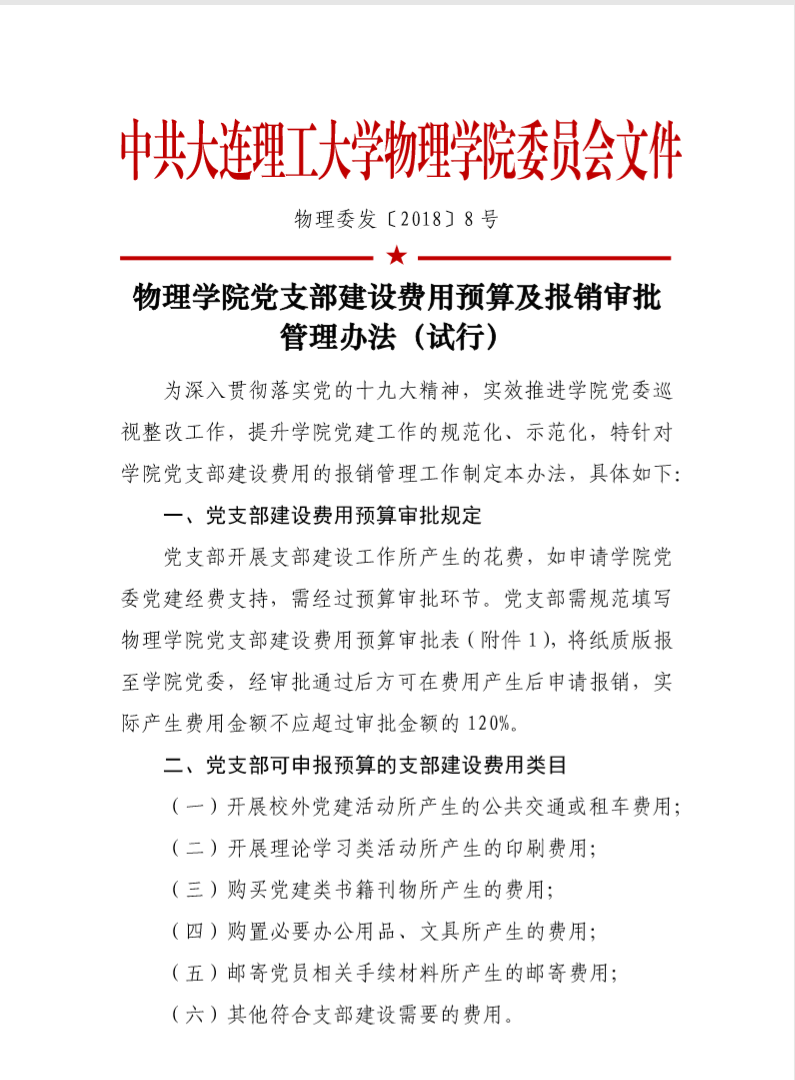
物理学院党支部建设费用预算及报销审批管理办法(试行)
发布时间:2018-12-10 来源: 点击量:
附件【
物理委发〔2018〕8号-物理学院党支部建设费用预算及报销审批管理办法(试行).pdf
】已下载
次
附件【
附件1:物理学院党支部建设费用预算审批表.xlsx
】已下载
次
附件【
附件2:物理学院党支部建设费用报销审批表.xlsx
】已下载
次
附件【
附件3:大连理工大学原始凭证粘贴单及示例.pdf
】已下载
次
版权所有:开云手机站登录入口 地址:中国 · 辽宁省大连市甘井子区凌工路2号
邮编:116024 电话:0411-84708370